If you’re a bit unclear on what exactly skinny fat means, it's a term that has been used in the past to describe someone who has a weight or BMI that is "normal" for that person’s height, but has much more body fat and not enough muscle mass recommended for optimal health.
While “skinny fat” certainly doesn't sound like an appropriate medical term, it's actually derived from a very real medical condition called sarcopenic obesity. This condition refers to an individual who may have what would be considered a normal/healthy weight, but metabolically, this person shares many health characteristics as someone who is overweight or obese.
If you are already at a normal to lower body weight, but have little to no muscle mass, and feel like you’re “doing everything right” with no results to show for it, let’s investigate!
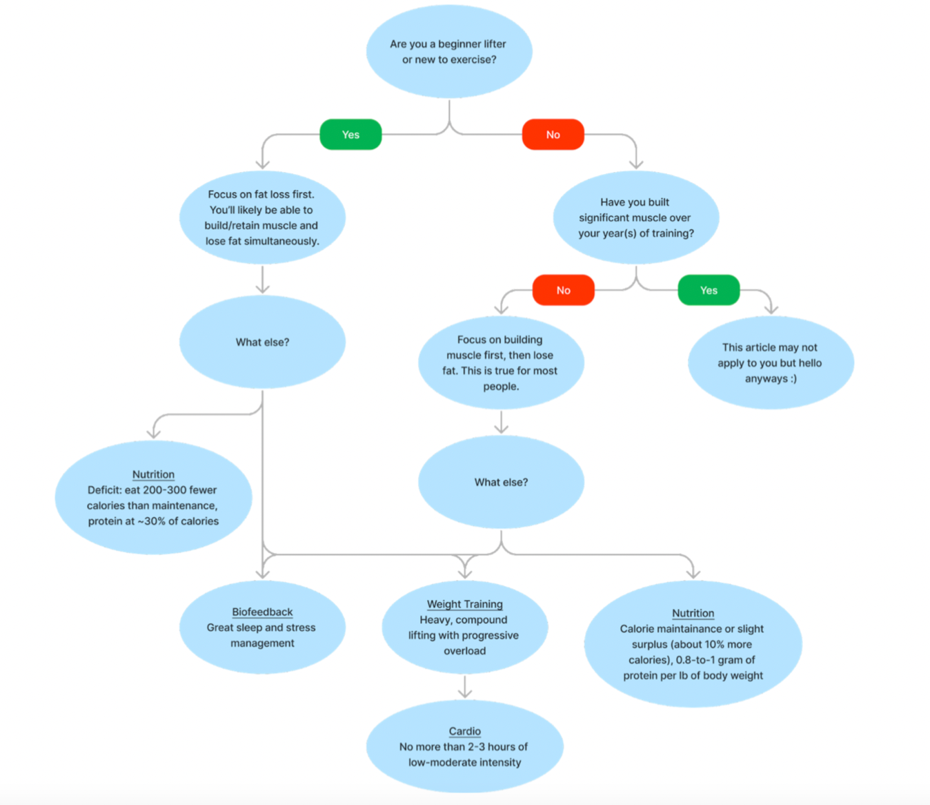
The Decision Map
Do any of these apply to you?
- You’re hyper-focused on losing weight and not gaining any more
- You tend to over-do cardio, and under-do weightlifting
- You tend to eat a lower calorie diet
- You tend to eat less protein
If so, let’s start with a decision map:

Whether or not you lose fat or build muscle first, there are some common denominators.
Fail-Safe Methods for Improving “Skinny Fat” Body Composition
1. Lift the Weights
- What: Heavy, compound exercises
- How much: 8–10 rep range at a 1–2 RIR (Reps in Reserve) or about 75%–85% of your one-rep max
- Progressive Overload: Be sure to add weight and/or reps to your training sessions as often as possible
2. Chill on the Excessive Cardio
- What: Low to moderate intensity cardio, like walking, slow jogging or biking
- How much: Around 30–40 minutes, 1–2x weekly, no more than 2–3 hours
- Considerations: Don’t intentionally not walk. A HIIT session is fine if you absolutely want it.
3. Eat Smart
Eat a nutritious diet that is high in protein. Aim for around 30% of total calories—this may vary by individual. And don’t skip the fiber!
At LVLTN, we often work with clients who feel “stuck” in this body composition zone. With the right training and nutrition strategy, real transformation happens—not just in appearance, but in long-term health markers too.
Ready to start thriving again? Let us help by putting an expert in your corner to get you there faster and maintain that progress for life! Learn more about our online health coaching by clicking here!
Ready to become the best version of yourself? The Fitness League app was built to give you a personalized approach to optimizing your health on your terms. We'll set you up with the most effective habits, training programs, and protocols to reach your goals.. And it doesn't require hours in the gym.
Try it free for 7 days!
.png)
